网站首页
公司概况
公司简介
工作职责
组织架构
部门设置
政策法规
国家政策
地方性法规
学校规章制度
公司规章制度
资产管理
产业政策
资产管理
租赁管理
企业服务
成果转化
企业孵化
党群工作
组织结构
规章制度
党建工作
理论学习
工会工作
投资企业
企业名录
企业动态
企业荣誉
办事指南
办事流程
常用下载
联系我们
当前位置:
首页
办事指南
办事流程
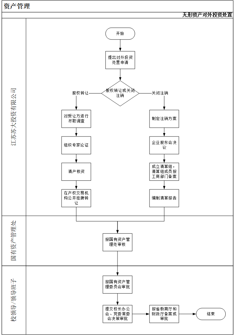
投资公司--无形资产对外投资
时间:
2025-01-24
作者:
浏览次数:
1439